AEC-Q100测试服务

卡伦失效分析实验室AEC-Q技术团队,执行过大量的AEC-Q测试案例,积累了丰富的认证试验经验,可为您提供更专业、更可靠的AEC-Q认证试验服务。
  • 产品范围
  • 测试周期
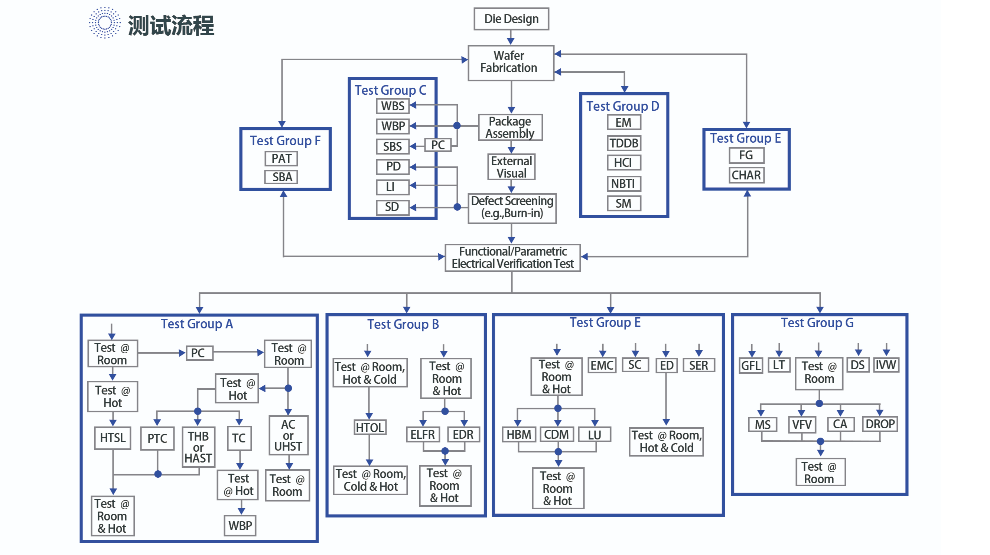
测试流程



服务背景

IC作为重要的车载元器件部件,是AEC委员会持续关注的重点领域。AEC-Q100对IC的可靠性测试可细分为加速环境应力可靠性、加速寿命模拟可靠性、封装可靠性、晶圆制程可靠性、电学参数验证、缺陷筛查、包装完整性试验,且需要根据器件所能承受的温度等级选择测试条件。需要注意的是,第三方难以独立完成AEC-Q100的验证,需要晶圆供应商、封测厂配合完成,这更加考验对认证试验的整体把控能力。迈步将根据客户的要求,依据标准对客户的IC进行评估,出具合理的认证方案,从而助力IC的可靠性认证。        

卡伦失效分析实验室AEC-Q技术团队,执行过大量的AEC-Q测试案例,积累了丰富的认证试验经验,可为您提供更专业、更可靠的AEC-Q认证试验服务。



测试项目
序号测试项目缩写检测方法

A组加速环境应力测试
A1预处理PCJ-STD-020;  JESD22-A113
A2有偏温湿度或有偏高加速应力测试THB/HASTJESD22-A101;  JESD22-A110
A3高压或无偏高加速应力测试或无偏温湿度测试AC/ UHST/THJESD22-A102;  JESD22-A118; JESD22-A101
A4温度循环TCJESD22-A104
A5功率负载温度循环PTCJESD22-A105
A6高温储存寿命测试HTSLJESD22-A103

B组加速寿命模拟测试
B1高温工作寿命HTOLJEDEC  JESD22-A108
B2早期寿命失效率ELFRAEC Q100-008
B3非易失性存储器耐久EDRAEC Q100-005

C组封装组合完整性测试
C1焊线剪切WSSAEC Q100-001
C2焊线拉力WBPMIL-STD 883;  Method2011
C3可焊性SDJESD22-B102
C4物理尺寸PDJESD22-B100;JESD22-B108
C5键球剪切SBSAEC Q100-010
C6引脚完整性LIJESD22-B105

D组芯片晶元可靠度测试
D1电迁移EM/
D2经时介质击穿TDDB/
D3热载流子注入HCI/
D4负偏压温度不稳定性NBTI/
D5应力迁移SM/

E组 电气特性确认测试
E1应力测试前后功能参数测试TEST规格书
E2静电放电 (HBM)HBMAEC-Q100-002
E3静电放电 (CDM)CDMAEC-Q100-011
E4闩锁效应LUAEC-Q100-004
E5电分配EDAEC-Q100-009
E6故障等级FGAEC-Q100-007
E7特性描述CHARAEC-Q003
E9电磁兼容EMCSAE J1752/3
E10短路特性描述SCAEC-Q100-012
E11软误差率SERJESD89-1;JESD89-2;JESD89-3
E12无铅 (Pb)LFAEC-Q005

F组 缺陷筛选测试
F1过程平均测试PATAEC-Q001
F2统计良率分析SBAAEC-Q002

G组 腔体封装完整性测试
G1机械冲击MSJESD22-B104
G2变频振动VFVJESD22-B103
G3恒加速CAMIL-STD-883  Method2001
G4粗细气泡测试GFLMIL-STD-883  Method1014
G5包装跌落DROP/
G6弯曲扭力测试LTMIL-STD-883  Method2024
G7芯片剪切DSMIL-STD-883  Method2019
G8内部水汽含量测试IWVMIL-STD-883  Method1018